
深圳市华典智慧科技有限公司
地址:深圳市龙华区深圳北站汇隆商务中心一号楼9楼
总机:0755-29484600 15019285948
邮箱:mail@huadior.com
【华典智慧】如何分析阿米巴损益表
发布时间:2019年6月21日 信息来源:华典智慧 浏览:968799
阿米巴的目的是为了培养人才,为了企业进步,那就要不停地改善出现的问题。业绩分析与改善是通过如下几大步骤,按照PDCA原理进行循环业绩改进,实现企业的可持续经营。业绩改善的逻辑:从经营报表上找出表面问题→分析问题产生的原因→制定改善对策→按对策实施→检查效果→巩固措施和防止问题再发生,其中根据问题的表象分析出问题产生的源头是整个业绩分析的关键。
阿米巴月度损益表即阿米巴经营报表就是对目标计划值和实际完成值之间的差异进行分析。制作阿米巴月度损益表是为了更有效的反应每个阿米巴的经营状况,这些数据可以让企业经营变得更加透明。当决策者查看阿米巴月度损益表数据时,能更直观地在阿米巴损益表中查看每个巴员对工作的完成度,质量度以及能有效体现出在经营过程中是处于亏损状态还是盈利状态,并能给决策者在下阶段做决策时提供很好的依据。当然,阿米巴月度损益表的制作并非只是巴长个人来承担,在阿米巴经营管理中,为了更好的培养每位员工的积极性,给予员工更大的发展空间,作为巴长有义务培训每位巴员参与学习阿米巴月度损益表。其为了更好的让每个巴员都清楚自己所负责的工作内容,以及自己承担这份工作内容的价值所在。从而进一步提升自身的能力,改善工作,为企业带来更多的效益。
在传统的财务会计报表中,老板无法一个人在这些繁多的数据中,看到企业哪一项业务能够保持盈利,哪一项业务正处于亏损状态,哪一项业务需要发展壮大,哪一项业务必须控制收缩并立即制定相应的对策。但是阿米巴经营会计真正的利用这些数据,让企业内部所有的员工都时刻盯着这些数据的变化,并把数据时刻运用到工作流程中,运用大数据将企业做大做强
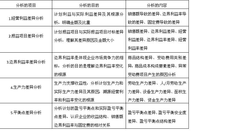
在阿米巴经营会计报表中,分析的项目主要包括5个方面:对影响经营利益的因素进行经营利益差异分析、对主要经营损益项目目的差异分析、对影响边界利益的因素进行边界利益差异分析,对作业的生产力水平进行生产性差异分析和盈亏平衡点的差异分析:
阿米巴经营会计报表的核算逻辑是:
销售额—变动费=边界利益
边界利益—固定费=经营利益
边界利益率=变动费/销售额X100%

我们可以很直观地看出,影响经营利益的因素主要有三个,分别是销售额、边界利益率和固定费,这三项差异的结果就成为一个阿米巴组织经营利益的差异。如果销售额的实际值大于计划值,按一定比例对经营利益产生正面影响,反之产生负面影响。同理,如果边界利益率的实际值大于计划值,也按一定比例对经营利益产生正面影响,反之产生负面影响。如果固定费的实际值大于计划值,对经营利益直接产生负面影响,反之则直接产生正面影响。
通过这样的分析,就让我们对影响经营利益的因素、影响的深度看得一清二楚,其改善的大范围就界定了。如果边界利益率是导致经营利益恶化的主要原因,我们就需要进一步分析是因为销售额变小导致的,还是变动费变大导致的。如果是销售额变小导致的,是哪个产品、哪个客户、哪个部门、哪个区域的销售额变小了?由此追踪为什么销售额没有完成。如果是变动费变大导致了经营利益恶化,我们就需要进一步分析是变动费中的哪个科目花多了,哪个部门负责这个科目,其负责人是谁,依次问责。
边界利益差异分析的目的是为了看清影响边界利益率的主要因素和影响的程度,这可以通过核算每一项变动费相对销售额的比率,依据其影响深度进行一一罗列和排名,确认影响最大的前三名元凶,并依据边界利益率和销售额核算给边界利益造成的损失金额,同时确定哪个部门、哪个人负责这些科目,依次就可以问责为什么这个月这项变动费用超标了。

生产性差异分析是用来分析一个阿米巴单元的生产力水平,也就是按人数、固定费、人工费、设备使用费或店面面积来核算单位产出金额,其分析的指标和计算公式如下:
人/月劳动生产力=边界利益/人数
固定费生产力=边界利益/固定费
人工费生产力=边界利益/人工费
设备费生产力=边界利益/设备费
店面面积生产力=边界利益/店面面积
另一项重要分析内容就是盈亏平衡点和安全边际分析,所谓盈亏平衡点(Break Even Point,简称BEP)又称零利润点、保本点、盈亏临界点、损益分歧点,指全部销售收入等于全部成本时的产量。以盈亏平衡点为界限,当销售收入高于盈亏平衡点时企业盈利,反之,企业就亏损。盈亏平衡点可以用销售量来表示,即盈亏平衡点的销售量;也可以用销售额来表示,即盈亏平衡点的销售额。
将阿米巴经营会计报表模板摆在面前,阿米巴领导人只需要把业绩数据填入表中。各个阿米巴都把各自的月度业务计划转换成具体的规划数据,用经营会计报表的形式表示,然后对比实际业务所创出的销售额和所发生的经费开支,进行核算管理。